10. СИСТЕМА ВЕДЕННЯ ГОСПОДАРСТВА. ОРГАНІЗАЦІЯ ЗЕМЕЛЬНОЇ ТЕРИТОРІЇ

10.1. Поняття і класифікація системи ведення господарств.
10.2. Система рослинництва.
10.3. Система тваринництва.
10.4. Система ведення обслуговуючих і підсобних промислових виробництв.
10. 5. Організація землеустрою та облаштування земельної території сільськогосподарських підприємств.
10.1. Поняття і класифікація системи ведення господарства
Для ефективного розвитку сільськогосподарського виробництва необхідне найповніше і найраціональніше використання виробничих ресурсів підприємств. Цьому сприяє впровадження науково обґрунтованої системи ведення господарства.
Система ведення господарства - це правильна спеціалізація підприємства, раціональне поєднання галузей, які разом із комплексом соціально-економічних, агрозоотехнічних та організаційних заходів спрямовані на всебічне використання виробничого потенціалу підприємства, одержання максимального прибутку.
Класифікація систем ведення господарства здійснюється за:
- регіональними рівнями (системи ведення господарства для країни, зони, області, району, підприємства);
- галузевим принципом (системи - рослинництва; тваринництва; допоміжних і обслуговуючих виробництв для підприємства) ;
- технологічною ознакою (системи - землеробства; добрив; годівлі худоби; машин; оплати праці тощо);
- структурним принципом (виробнича, організаційна, соціальна структура підприємства).
Поняття науково обґрунтованої системи ведення господарства охоплює всі сторони сільськогосподарського виробництва:
- раціональне розміщення і спеціалізацію;
- правильне поєднання галузей;
- інтенсифікацію;
- найефективніші напрями використання капітальних вкладень;
- впровадження прогресивних методів організації праці;
- вдосконалення форм управління і планування виробництва;
- зростання матеріальної заінтересованості працівників у збільшенні виробництва продукції і зниженні її собівартості, підвищенні ефективності всіх галузей.
Чим нижчий регіональний рівень, за яким розробляється система ведення господарства, тим глибшою і конкретнішою повинна бути її розробка.
На формування системи ведення господарства сільськогосподарського підприємства, її розвиток впливає сукупність факторів і умов виробництва. Головним із них є ресурсний потенціал, тобто наявність матеріально-технічних, трудових і земельних ресурсів підприємства.
Основні її ланки - спеціалізація і раціональне поєднання галузей, системи рослинництва, тваринництва, машин, організаційно- економічних заходів тощо.
До раціональної системи ведення господарства ставляться такі основні вимоги:
- виконання договірних зобов’язань по виробництву
певних видів товарної
продукції;
- вдосконалення спеціалізації виробництва;
- правильне поєднання галузей;
- найповніше й найраціональніше використання ресурсного потенціалу підприємства (земля, трудові ресурси, основні та оборотні фонди);
- зменшення сезонності використання трудових ресурсів протягом року;
- підвищення ефективності всіх галузей.
При обґрунтуванні системи ведення господарства конкретного сільськогосподарського підприємства визначають його раціональну виробничу та організаційну структуру. При цьому можуть зберігатися галузі, які склалися, або змінюватися їхня кількість і вноситися певні якісні зміни впровадженням нових високоврожайних сиртів сільськогосподарських культур, високопродуктивних порід тварин, нових потужних машин тощо. Систему ведення господарства розробляють для кожного конкретного підприємства. При цьому широко використовують рекомендації наукових установ, дані досвіду інших підприємств та їхніх виробничих підрозділів, нормативні матеріали тощо.
Обґрунтування системи ведення господарства на конкретному підприємстві вимагає проведення певної аналітичної роботи, а також розробки різних організаційно-економічних, технічних і технологічних заходів на перспективу.
Порядок роботи по обгрунтуванню системи ведення господарства на підприємстві може бути таким:
- аналіз галузей підприємства за останні роки та виявлення резервів їхнього дальшого розвитку;
- уточнення загальногосподарської і внутрішньогосподарської спеціалізації, кооперування та інтеграція виробництва;
- система рослинництва;
- система кормовиробництва;
- система тваринництва;
- система заходів із механізації, електрифікації й автоматизації виробництва;
- система обслуговуючих і підсобних промислових виробництв;
- система організації та оплати праці й баланс праці;
- організаційна, виробнича структура і структура управління підприємством;
- соціальний розвиток колективу підприємства;
- розвиток особистих підсобних господарств населення;
- капітальні вкладення;
- економічна ефективність системи ведення господарства.
Особливо важливим при проектуванні системи ведення господарства є оптимізація виробничої структури підприємства, а також обґрунтування систем рослинництва і тваринництва.
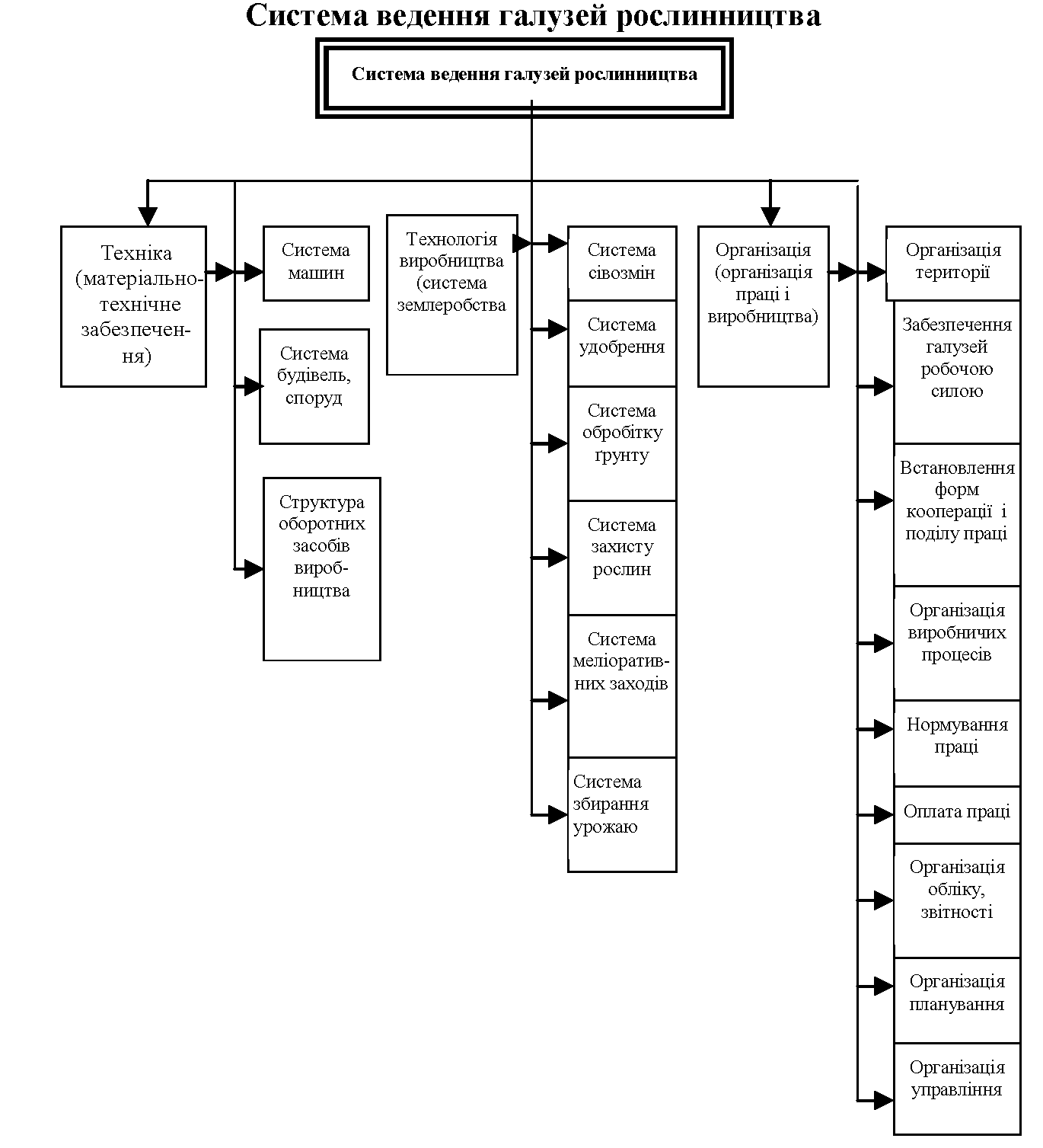
10.2. Система рослинництва
Система рослинництва - це сукупність технічних, технологічних, організаційних та економічних заходів щодо ведення його галузей. Як загальне поняття вона охоплює всі галузі рослинництва і раціональні способи введення їх за природноекономічними зонами і складається з різних галузевих систем: рільництва, овочівництва, садівництва, лукопасовищного господарства і лісівництва.
Технологічною основою рослинництва є система землеробства, яка являє собою комплекс організаційно-економічних та агротехнічних заходів, спрямованих на раціональне використання землі, підвищення урожайності сільськогосподарських культур, збереження та підвищення родючості ґрунту.
Система землеробства є організаційно-технологічною основою рослинництва. Вона тісно пов’язана з системою ведення тваринництва, системою механізації та електрифікації, системою підсобних виробництв і промислів.
Системи землеробства виникають поступово, залежно від економічних умов, що склалися в господарстві, рівня розвитку науки, техніки та природних факторів. Кожна з систем ґрунтується на техніці, технології та організації виробництва.
Економічну оцінку систем землеробства здійснюють у двох напрямах: за рівнем інтенсивності та економічної ефективності. Основна вимога обох напрямів - сувора зональність у розробці та оцінці системи, виконання планових завдань з виробництва і реалізації продукції.

Рівень інтенсивності системи землеробства визначають за такими показниками:
Економічну ефективність системи землеробства визначають за такими показниками:
- вихід валової і товарної продукції на гектар сівозмінної площі, одиницю вартості виробничих фондів і виробничих затрат, людино- годину;
- розмір прибутку на одиницю земельної площі;
- урожайність сільськогосподарських культур;
- продуктивність праці на виробництві окремих видів продукції і у господарстві в цілому;
- собівартість одиниці продукції;
- рівень рентабельності сільськогосподарського виробництва, його галузей і окремих культур.
Найбільш ефективною вважається така система землеробства, яка забезпечує виробництво максимальної кількості продукції при найменших затратах праці і коштів на її виробництво, що адекватно максимуму прибутку на одиницю земельної площі.Систему землеробства розробляють з урахуванням умов конкретної природноекономічної зони країни. Вона включає кілька елементів: організацію земельної території й системи сівозмін; системи добрив у сівозмінах; систему насінництва; систему обробітку грунту й догляду за рослинами; систему захисту рослин від шкідників, хвороб і бур’янів; систему меліоративних заходів. Усі елементи системи землеробства тісно пов’язані між собою і повинні застосовуватися в комплексі.
Організація земельної території й система сівозмін передбачають певний порядок використання землі, що створює оптимальні умови для росту і розвитку сільськогосподарських культур забезпеченням їх кращими попередниками, найефективнішим використанням добрив та боротьби з шкідниками, хворобами рослин і бур’янами. Разом із тим система правильних сівозмін тісно пов’язана з структурою посівних площ господарства й сприяє вдосконаленню останньої.
Система добрив у сівозмінах передбачає кількість і строки внесення органічних добрив під кожну культуру. Вона також тісно пов’язана з іншими елементами системи землеробства й повинна передбачати максимальну ефективність використання добрив і сприяти підвищенню родючості грунту.
Система насінництва має забезпечити використання найбільш урожайних районованих сортів сільськогосподарських культур з урахуванням умов кожної природноекономічної зони.
Система обробітку грунту й догляду за рослинами також тісно пов’язана з іншими елементами системи землеробства і застосовується з урахуванням ґрунтових та кліматичних особливостей зони розміщення господарства.
Система захисту рослин від шкідників, хвороб та бур’янів повинна бути комплексною, тобто включати різні біологічні, агротехнічні й хімічні заходи.
Система меліорації передбачає заходи, спрямовані на регулювання водного режиму грунту. До них належать осушення, зрошення, полезахисне лісонасадження та ін.
Раціональна система землеробства має забезпечити найповніше використання всіх її елементів, віддаючи перевагу тим із них, які у найбільшій мірі впливають на ефективність використання землі в умовах конкретного сільськогосподарського підприємства.
Основою в організації системи землеробства і всієї рослинницької галузі є розробка, розміщення та освоєння правильних польових сівозмін.
Перш ніж розробити польові сівозміни; необхідно визначити раціональну структуру посівних площ.
Структура посівних площ розробляється і встановлюється в господарстві залежно від ґрунтових, кліматичних, економічних, та інших умов виробництва, плану продажу сільськогосподарської продукції та внутрішньогосподарських потреб у ній (продовольчі товари для працівників корми для худоби, насіння і т. д.).
Раціональна структура посівних площ, прийнята в господарстві, є найважливішою основою для розробки правильних сівозмін - складової частини системи землеробства.
Сівозміна - це науково обґрунтований порядок чергування культур в часі і просторі. Вона повинна сприяти безперервному росту родючості грунту, раціональному використанню землі, праці і засобів виробництва, виконанню завдань, що ставляться перед господарством.
Сукупність всіх польових, кормових і спеціальних сівозмін утворює систему сівозмін у господарстві.
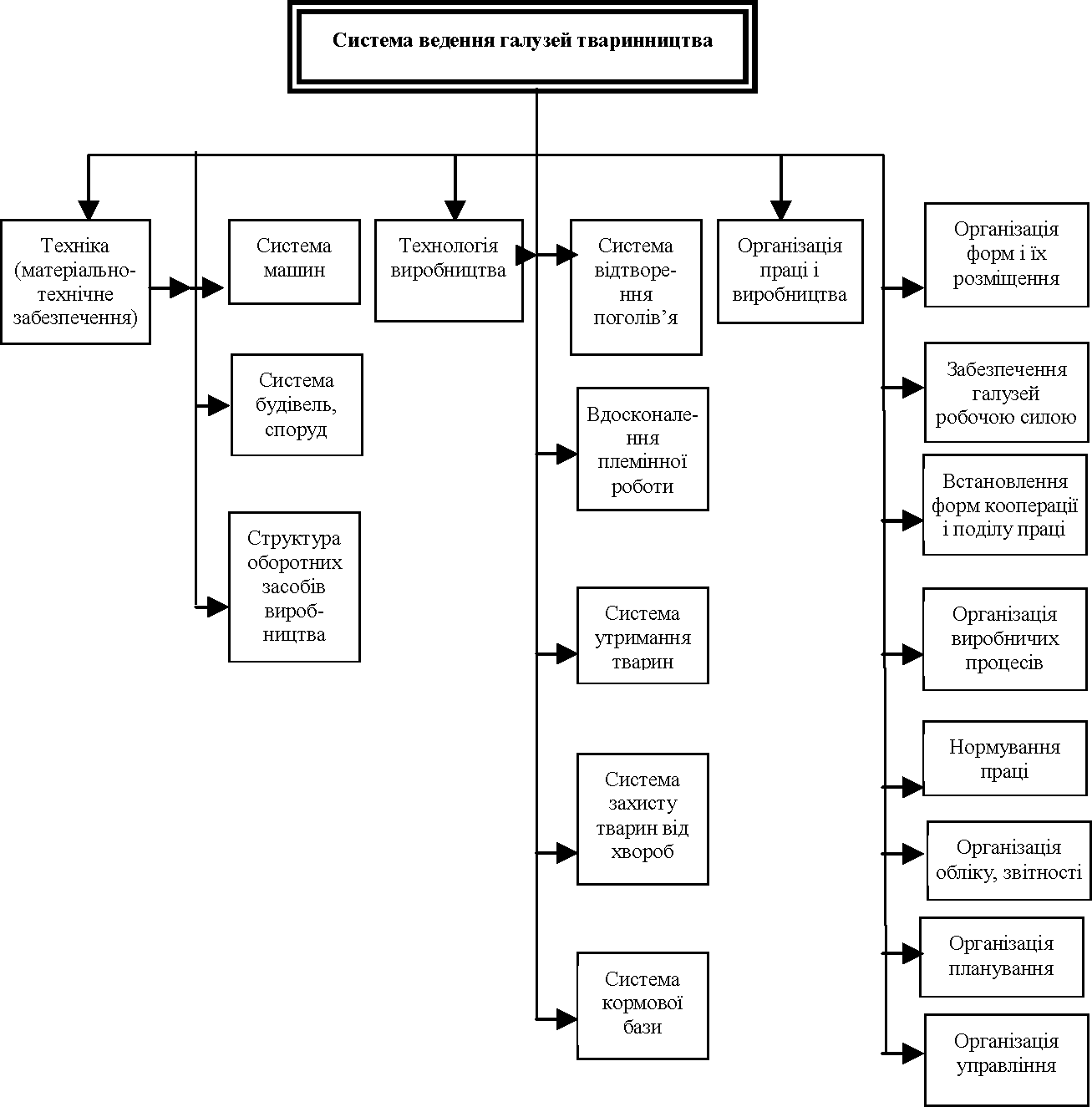
10.3. Система тваринництва
Система тваринництва - це склад і співвідношення його галузей, а також сукупність технічних, зооветеринарних і організаційно- економічних заходів ведення виробництва, спрямованих на збільшення виробництва продукції тваринництва і підвищення його ефективності.

До технічних заходів (елементів) належать типи будівель, споруд для утримання худоби, система машин і механізмів для виконання виробничих процесів, первинної переробки продукції тощо.
Зооветеринарні заходи включають організацію відтворення стада, поліпшення племінних якостей тварин, способи їх утримання, тип годівлі, засоби захисту від хвороб тощо. Ці заходи повинні бути спрямовані на інтенсивне використання тварин, яке передбачає раціональні темпи відтворення стада, економічно вигідні строки господарського використання, оптимальні норми вибракування, високу продуктивність.
До організаційно-економічних заходів відносять обґрунтування спеціалізації тваринництва, структури стада та щільності поголів’я худоби, розмірів ферм і комплексів, розміщення їх на території підприємства, організації та оплати праці, планування розвитку галузей, внутрішньогосподарських і міжгосподарських зв’язків тощо.
У системі тваринництва технічні, зооветеринарні та організаційно-економічні елементи пов’язані між собою, тісно взаємодіють, що дає змогу збільшувати виробництво продукції тваринництва, добиватися підвищення ефективності тваринницьких галузей.
Своєрідність природних і економічних умов по зонах країни і в окремих типах господарств визначають відмінності її галузевій структурі тваринництва, тобто співвідношення різних видів тварин між собою. Воно залежить насамперед від способу і рівня розпитку кормовиробництва (вівці переважають в посушливих районах з великими площами пасовищ, свині - в районах інтенсивного землеробства), забезпеченості господарства робочою силою та інших економічних умов.
У кожній галузі тваринництва відповідно до попиту ринку з одного боку і природних та економічних умов окремих зон і підприємств - з іншого, склалися напрями, що відрізняються за видами і співвідношенням виробленої продукції. У кожному господарстві повинні розвиватися галузі тваринництва з найбільш ефектнішим в данних умовах виробничим напрямом.
Основними критеріями економічної оцінки порід тварин є:
- продуктивність (основна);
- вихід валової продукції і чистого доходу на 1 голову (на 100 голів стада); на 1 га кормової площі; на 1 гри. виробничих затрат;
- вихід продукції на 1 годину або затрати праці на 1 ц продукції в люд.-год.;
- виробничі затрати на утримання 1 голови (100 голів стада) і собівартість 1 ц продукції;
- рівень рентабельності виробництва.
Оцінка по цих показниках дасть можливість віддати перевагу тій або іншій породі, тому або іншому виробничому напряму тварин.
Відтворення стада. Велике значення для збільшення поголів’я і підвищення його продуктивності має правильна організація відтворення стада, тобто систематична заміна вибракуваних тварин іншими, більш продуктивними і цінними того ж призначення, а також збільшення поголів’я.
Структура стада визначає склад, кількість та якість одержаної продукції. Значною мірою вона впливає також на продуктивність праці, собівартість, рентабельність і товарність продукції, тривалість виробничого циклу в галузі, швидкість обігу засобів. З нею пов’язані способи утримання і типи годівлі тварин, використання трудових і матеріально-технічних ресурсів.
Важливими факторами, що впливають на визначення тієї або іншої структури стада є:
1. Прийнята в господарстві система тваринництва, спеціалізація його на виробництві певного виду тваринницької продукції (молоко, м’ясо, вовна тощо).
Кожній системі тваринництва відповідає своя структура стада, яка найбільшою мірою відповідає виконанню основного завдання. Наприклад, у молочному тваринництві питома вага корів в стаді складає 60-70 відсотків (в ряді приміських молочних господарств навіть 90 відсотків), в молочно-м’ясному - 45-50 відсотків, у м’ясному - 35-40 відсотків. У вівчарстві спостерігається така ж картина.
2. Природні (біологічні) особливості відтворення стада, строки статевої зрілості різних видів тварин, строки парування, плодовитість тощо.
3. Особливості і характер організації кормової бази даного господарства (наявність природних угідь, штучні пасовища, можливості використання кормових відходів-жом, барда тощо).
4. Організаційно-господарський рівень розвитку тваринницьких галузей. До числа показників, що характеризують цей рівень і входять до структури стада, належать: розміри і строки реалізації продукції, встановлений в господарстві процент щорічного приросту стада; вік реалізації понадремонтного молодняка на племінні цілі, на м’ясо, характер і тривалість відгодівлі та нагулу окремих груп тварин; строки господарського використання тварин і пов’язаний з цим процент вибракування маток.
Оборот стада складають на основі плану виробництва тваринницької продукції на місяць, квартал, рік. Насамперед проводять підготовчу роботу по складанню обороту стада: визначають поголів’я тварин по статевих і вікових групах на початок місяця, кварталу, року, виявляють парувальний контингент маточного поголів’я і ремонтного молодняка; складають помісячний план парування, отелів, окотів, опоросів: по статевих групах і віку визначають кількість голів тварин, що підлягають реалізації на м’ясо, продажу на племінні цілі і передачі на вирощування, відгодівлю і нагул; встановлюють маточне поголів’я, що підлягає вибракуванню по місяцях і кварталах, а також число ремонтного молодняка, необхідного для поповнення стада; визначають живу вагу тварин, що підлягають реалізації; встановлюють число корів по місяцях лактації.
Форма обороту стада являє собою прибутково-видаткову таблицю, що відображає надходження тварин і вибуття їх за певний період, вагу тварин по статевих і вікових групах і валовий приріст. У таблиці обороту стада наводяться наступні показники:
- Поголів’я тварин на початок року і його жива вага.
- Прибуття тварин: приплід, купівля і надходження з молодших груп із зазначенням живої ваги.
- Вибуття тварин: перевезення в старші групи, реалізація на м’ясо, громадське харчування, для продажу працівникам господарства та їх жива вага.
- Поголів’я тварин на кінець року і їх жива маса.
- Середньорічне поголів’я, вираховується воно по кормо- місяцях перебування тварин в даній віковій групі.
- Середньодобовий приріст.
- Валовий приріст.
Організація відтворення стада в кожному окремому випадку здійснюється виходячи з конкретних завдань аграрного формування і його економічних можливостей. При цьому встановлюються строки використання маточного поголів’я, його продуктивного потенціалу. Система відтворення поголів’я знаходиться в тісному зв’язку із поліпшенням породних і племінних якостей худоби завдяки використанню високопродуктивних порід, відповідних способів схрещування худоби чи інших способів підвищення їх продуктивних якостей. Тип і рівень годівлі тварин мають надзвичайно важливий вплив на рівень продуктивності тварин і якість продукції. Тип годівлі тварин залежить в значній мірі від місця розташування господарства, розвитку відповідних галузей рослинництва. Спосіб утримання тварин має важливий вплив на рівень трудових затрат щодо заготівлі і використання кормів, а також рівень витрат кормів на одиницю продукції. Запровадження ресурсоощадних технологій виробництва вимагає і прогресивних способів утримання худоби, які були б направлені на підвищення продуктивності худоби при раціональному використанні кормових ресурсів. Рівень заходів щодо дезінфекції, профілактики і боротьби з хворобами пропорційний рівню концентрації поголів’я і повинен забезпечити схоронність і життєздатність тварин. Структура стада і породній склад галузі повинен відповідати її господарському напряму відображати мету розвитку даної галузі.
Залежно від природноекономічних умов, способів використання кормів та утримання худоби виділяють такі системи тваринництва: пасовищна, пасовищно-стійлова (стійлово-пасовищна) і стійлова.
При відгінно-пасовищній системі, як більш інтенсивній формі ведення пасовищного тваринництва, частина поголів’я (вівці, молодняк великої рогатої худоби) перегонять протягом року з одних сезонних пасовищ на інші. Але в місцях зимового і літнього випасання на випадок несприятливих погодніх умов створюють запаси кормів, приміщення для худоби, механізують водопостачання, організують ветеринарний нагляд, побутові умови для працівників. При даній системі є можливість найбільш повно і продуктивно використовувати земельні угіддя і одержувати дешеву продукцію.
Культурно-пасовищна система поєднує цілорічне пасовищне утримання худоби на природних або поліпшених кормових угіддях з активним втручанням людини у виробничі процеси (догляд, годівля, розведення) в найбільш відповідальні періоди. Зимою і літом вводиться додаткова підгодівля тварин, особливо молодняку, сіном, силосом, концентратами, зимою молодняк утримується в поліпшених приміщеннях. При порівняно незначних додаткових затратах ці заходи дають можливість значно підвищити продуктивність тварин. Ця система широко застосовується в смужковому і м’ясо-сальному вівчарстві, табунному конярстві і частково в м’ясному скотарстві.
Стійлово-пасовищна або пасовищно-стійлова (в залежності від тривалості період), система виникла в районах, де цілорічне випасання худоби неможливе через природні умови, і тому зимова годівля тварин і догляд виконується людиною. Це викликає додаткові затрати праці і засобів, обсяги яких залежать від тривалості і суворості стійлового періоду. При найбільш інтенсивній формі даної системи тварини в стійловий період забезпечуються різноманітними повноцінними кормами, утримуються в упорядкованих приміщеннях з механізацією робочих процесів. В даний час високоінтенсивні форми стійлово- пасовищної системи широко використовуються в скотарстві та вівчарстві різних районів країни, що мають в наявності високопродуктивні або культурні пасовища.
Стійлова система характеризується високим рівнем втручання людини у виробничі процеси, що веде до збільшення затрат праці і засобів, які окупляються відповідно виходом продукції на голову худоби і гектар кормової площі. Це найбільш інтенсивна система тваринництва. Часто замість цілорічного стійлового утримання використовують стійлову-табірну систему з широким використанням культурних пасовищ. Цілорічна стійлова система використовується в основному у інтенсивному молочному скотарстві і при відгодівлі тварин, стійлово-табірна - у молочному скотарстві.
Взагалі система тваринництва тісно зв’язана з рівнем інтенсивності кормовиробництва. Крім цього відповідний вплив на систему тваринництва має науково-технічний прогрес. Тому завданням кожного, аграрного формування є впровадження раціональної системи тваринництва. Ефективність системи тваринництва необхідно обґрунтовувати за рядом показників: вихід продукції і затрати на фізичну або умовну голову, вихід валової продукції, тваринництва на одиницю затрат.
Одним з елементів будь-якої системи тваринництва є спеціалізація галузі, кожен напрям якої характеризується використанням певних технічних засобів, технології та організації виробництва.
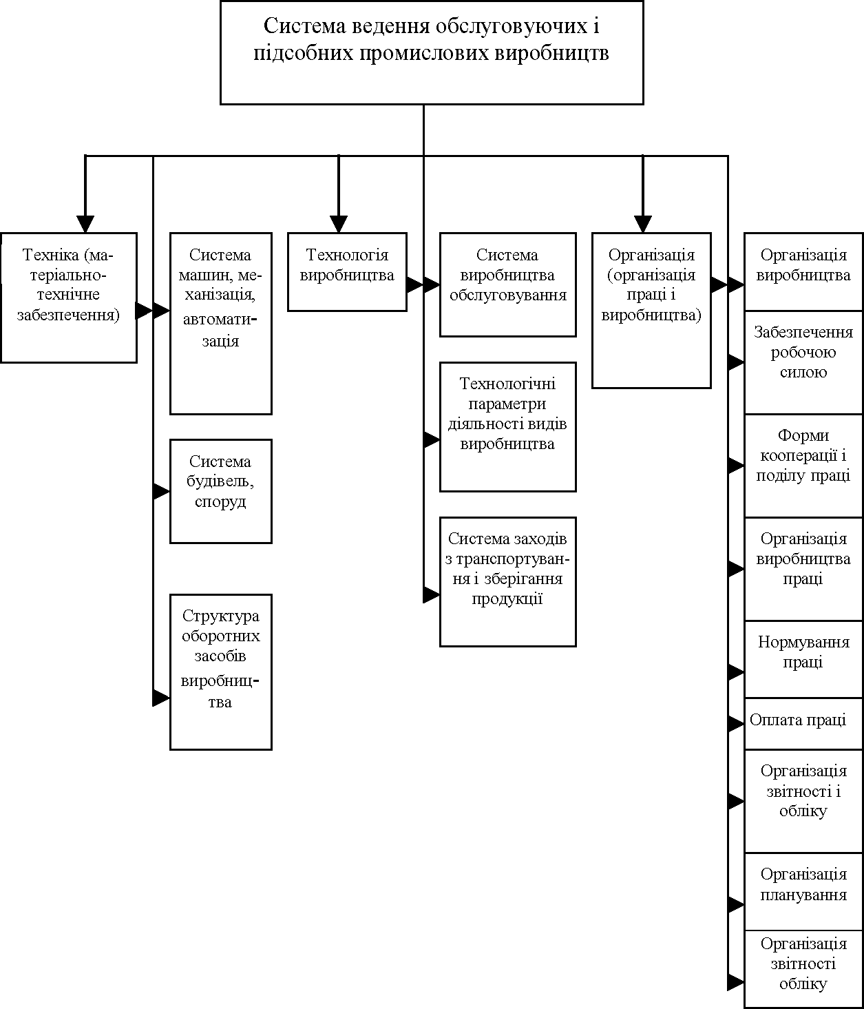
виробництв
В аграрних формуваннях усіх форм власності виникає необхідність організації діяльності обслуговуючих і підсобних промислових виробництв, які доповнюють основну діяльність підприємства.

Організація обслуговуючих і підсобних промислових виробництв сприяє ефективному розвитку галузей сільськогосподарського виробництва, зменшенню сезонності використання робочої сили, зокрема більш повному і рівномірному використанню її протягом року, особливо в пізньоосінній, зимовий та ранньовесняний періоди. Діяльність обслуговуючих і підсобних промислових виробництв дає можливість запобігти втратам сільськогосподарської продукції, забезпечити її власну переробку та зберігання. Обслуговуючі та підсобні промислові виробництва дають також певні додаткові доходи сільськогосподарським підприємствам за рахунок реалізації продукції переробки, будівельних матеріалів, предметів побуту, надання послуг та інше.
За видами діяльності обслуговуючі та підсобні промислові підприємства поділяються на:
Допоміжні виробництва аграрних підприємств - це ремонтні майстерні, вантажний автотранспорт, жива тяглова сила, електро- і водозабезпечення, газове господарство тощо. Розміри допоміжних виробництв визначають залежно від потреби в них підприємства, і послуг населення. В умовах формування ринкових відносин, реформування аграрного сектору економіки спостерігається тенденція розвитку дрібнотоварних господарств і особистих підсобних господарств населення з відносно невеликими земельними ділянками. Тому розвиток обслуговуючих і підсобних промислових підприємств у крупних підприємствах повинен орієнтуватись на співпрацю і надання послуг цим господарствам. Звичайно, за потребами господарства, завданнями розвитку його галузей та соціальної сфери організують роботу інших допоміжних .та обслуговуючих виробництв.
10.5. Організація землеустрою та облаштування земельної території підприємств
Землеустрій включає систему заходів, спрямованих на виконання положень земельного законодавства, рішень місцевих рад щодо організації використання та охорони земель, створення сприятливого екологічного середовища і поліпшення природних ландшафтів.
Землеустрій передбачає:
- розробку прогнозів державної і регіональної програм
використання та охорони земель;
- складання схем землеустрою, розробку техніко-економічних обґрунтувань використання та охорони земельних ресурсів;
- встановлення проектів створення нових і впроваджування існуючих землеволодінь і землекористувань з урахуванням контурної організації території;
- складання проектів створення нових і впорядкування існуючих землеволодінь і землекористувань з урахуванням контурної організації території;
- обґрунтування розміщення і встановлення меж територій з особливими природоохоронними, рекреаційними і заповідними режимами;
- складання проектів відведення земельних ділянок у власність або користування, відмежуванням в натурі (на місцевості) вилучених (викуплених) і відведених земельних ділянок:
- підготовку документів, що посвідчують право власності або право користування землею;
- складання проектів внутрішньгосподарського землеустрою сільськогосподарських кооперативів, колективних та інших сільськогосподарських підприємств, установ і організацій, селянських (фермерських) господарств, що забезпечують еколого-економічне обгрунтування впроваджених сівозмін, впорядкування угідь, а також розробку заходів щодо охорони земель;
- складання проектів внутрішньогосподарського землеустрою землеволодінь громадян з обґрунтуванням заходів щодо ефективного використання землі відповідно до цільового призначення, підвищення її родючості, застосування природоохоронної технології виробництва;
- розробку проектів та іншої землевпорядної документації, пов’язаної з використанням і охороною земель;
- авторський нагляд за здійсненням проектів;
- проведення топографо-геодезичних, картографічних, ґрунтових, геоботанічних та інших обстежень і розвідувань земельного фонду.
Розробка землевпорядних проектів, пов’язаних з охороною земель від селів, зсувів, підтоплення і засолення, може провадитися з ініціативи власників землі і землекористувачів за їх рахунок державними та іншими землевпорядними організаціями.
В залежності від завдань, змісту і методів проведення державний землеустрій буває двох видів: міжгосподарський і внутрішньогосподарський.
Міжгосподарський землеустрій охоплює землі різнобічного господарського призначення. Саме тому його проводять одночасно на території групи господарств, цілих адміністративних районів чи територіальних зон. При цьому враховуються інтереси не лише конкретних підприємств, але й всього народного господарства або окремих галузей.
Внутрішньогосподарський землеустрій зводиться до створення організаційно-територіальних умов для раціонального використання і охорони земель окремими землекористувачами.
Незважаючи на згадані відмінності, міжгосподарський і внутрішньогосподарський землеустрій взаємопов’язані, належать до однієї системи заходів з організації раціонального використання землі.
Проекти внутрігосподарського землеустрою складають з урахуванням прийнятої перспективної схеми розселення в затверджених схемах районного планування. При цьому уточняються організаційно- господарські функції окремих населених пунктів, визначається центральна садиба господарства, вирішуються питання відмежування присадибних земель від земель громадського користування.
Ефективне застосування на підприємствах тієї чи іншої системи землеробства і тваринництва багато в чому залежить від організації території господарства.
Під організацією земельної території розуміють визначення зовнішніх кордонів господарства, його підрозділів, розміщення сівозмін, виробничих центрів, населених пунктів, меліоративної і дорожньої системи та інших комунікацій, визначення джерел водопостачання господарства.
Для найбільш повного і продуктивного використання кожної ділянки землі необхідно в кожному господарстві провести внутрішньогосподарську організацію території, що охоплює наступні найважливіші елементи:
- розміщення підрозділів господарства;
- розміщення доріг, що з’єднують господарство з районним центром та іншими населеними пунктами, виробничими підрозділами та основними масивами сільськогосподарських угідь;
- розміщення основних худобопрогонів;
- організацію і розміщення польових, кормових та інших сівозмін, включно з мережею багаторічних лісових насаджень;
- організацію і розміщення культурних пасовищ;
- організацію і розміщення природних сінокосів.
Проведенню всієї роботи з організації території передує ґрунтове, геоботанічне, водне дорожнє обстеження господарства. Матеріали його повинні бути покладені в основу майбутнього проекту.
Отже, мета організації території господарства - раціональне і найбільш ефективне використання земельних угідь, забезпечення зручного зв’язку господарства з зовнішніми центрами та внутрішньогосподарськими підрозділами, зниження затрат на транспортування виробленої продукції, перевезення різних вантажів і людей до місця роботи та місць постійного місця проживання, скорочення холостих прогонів тракторів і машин, забезпечення вільного проходу худоби до місць пасовища та літнім таборам і водопоям.
Розробку проекту плану організації території проводять інженери із землеустрою спільно зі спеціалістами господарства, після чого він затверджується загальними зборами (зборами уповноважених сільськогосподарських підприємств). Затверджений план території господарства інженер із землеустрою переносить в натуру.
Місце розташування тваринницьких комплексів і ферм ветеринарно-лікувальних установ, підприємств з переробки продукції, літніх таборів, польових станів, машинно-тракторних дворів і гаражів та інших об’єктів повинно відповідати організаційно-господарським, санітарно-гігієнічним, зооветеринарним вимогам; ці об’єкти мають розміщуватися поблизу населених пунктів із збереженням при цьому необхідних відстаней відносно житлових і громадських зон.
Сільськогосподарські угіддя і сівозміни розміщують з урахуванням природних умов, а також вимог правильної організації всіх галузей виробництва, створення найкращих вимог для механізації і скорочення транспортних витрат тощо. Під кожне угіддя і сівозміну відводять земельні ділянки, які найкраще підходять за своїми природними властивостями.
При визначенні складу, розмірів угідь і сівозмін враховують планові завдання, особливо бізнес-плану. В ньому зазначено обсяги продукції, які вироблятимуться на земельних угіддях підприємства. Для забезпечення виробництва планової кількості продукції й з метою його інтенсифікації складають план трансформації земельних угідь, а також намічають заходи щодо поліпшення окремих ділянок.
Особливе значення в поліпшенні використання землі має ліквідація дрібноконтурності.
Важливе значення в організації земельної території має обгрунтування системи сівозмін, тобто вибір їхньої кількості за видами і типами та розміщення по території підприємства. При цьому слід враховувати загальну площу ріллі та її конфігурацію, ґрунтові відмінності, розташування населених пунктів і відокремлених ділянок, спеціалізацію, структуру посівних площ тощо. Під спеціальні (ґрунтозахисні) сівозміни відводять еродовані землі.
Не останнє місце в раціональному використанні землі належить вибору місць розташування населених пунктів та господарських центрів, оскільки це істотно впливає на розмір капітальних вкладень і собівартість продукції. Населені пункти повинні бути в центрі земельного масиву, неподалік від залізниці й водних станцій, підприємств по реалізації та переробці продукції. При цьому треба враховувати потреби культурно-побутового обслуговування населення, а також вимоги будівництва.
Господарський центр щодо населеного пункту розміщують нижче і з підвітряного боку. На підприємстві може бути один або кілька господарських центрів. Якщо їх кілька, то виділяють центральну садибу, яка повинна бути зв’язана з іншими впорядкованими дорогами. Розміщуючи господарські центри, слід враховувати також потребу і забезпеченість робочою силою. Так, молочнотоварні, репродуктивні свинарські ферми, овочівництво закритого грунту, підприємства по переробці й зберіганню сільськогосподарської продукції та інші підрозділи, які є трудомісткими, розміщують поблизу населених пунктів. При цьому треба створити найкращі умови для виробництва і життя людини. З цією метою ділянки землі для розміщення господарських дворів, особливо тваринницьких ферм, потрібно вибирати з урахуванням організаційно-господарських, санітарно- гігієнічних, будівельних і зооветеринарних вимог. Велике значення для скорочення транспортних витрат має найкоротший зв’язок із закріпленими за бригадами земельними угіддями. Бажано також, щоб ці ділянки були компактними за формою й мали невеликий схил для стікання води.
Особливо відповідальним є розміщення господарських центрів великих тваринницьких комплексів. При цьому потрібно виходити з таких умов: ізоляції від населених пунктів; необхідної віддаленості від доріг загального користування; достатньої водозабезпеченості. Важлива вимога на комплексах - організація утилізації відходів. Найкращим варіантом вважається будівництво зрошувальної системи поблизу комплексу, для чого потрібні відповідні земельні ділянки.
Проектуючи розміщення полів по території сівозмін, слід виходити з того, що вони мають бути рівновеликими, не перетинатись ярами, річками тощо. Допускається відхилення від середнього розміру поля 3-5 відсотків. Останнє повинне мати грунт однієї якості. За конфігурацією найкращим є поле прямокутної форми. При площі поля 100 га бажано таке співвідношення сторін: 1:3, 1:4.
Розміщуючи поля, враховують рельєф місцевості. Якщо поле знаходиться на схилі, то довша сторона його розташовується впоперек схилу. Неоднакове за рельєфом і ґрунтами поле обробляють відповідними частинами. Проектувати поля сівозмін слід також з урахуванням доріг, лісосмуг, меліоративних споруд та інших природних контурів, які повинні бути їхніми межами.
Основні лісосмуги розміщують. по довжині полів, допоміжні - по ширині. На віддалених полях організовують тимчасові стани, де будують житло, а також здійснюють технічне обслуговування машин, їх розміщують поряд з основною дорогою, яка зв’язує стан із центральною садибою.
Для освоєння сівозмін складають план переходу до них на 2-3 роки. У ньому передбачають розміщення сільськогосподарських культур на полях згідно з встановленим чергуванням. Сівозміна вважається освоєною тоді, коли сільськогосподарські культури розміщено після відповідних попередників, а також впроваджено запроектовані системи удобрення, обробітку грунту та інші агротехнічні заходи.
Найефективнішою є та система сівозмін, де вихід продукції на одиницю площі найбільший, а витрати - найменші.
Характерною ознакою кінця ХХ та початку ХХІ ст. є загострення екологічної ситуації у світі. Україна нестала винятком внаслідок аварії на ЧАЕС забруднено 4,5 млн. та с-г угідь (12 відсотків загальної площі).
Україна за останні 20 років втратила 463 тисячі сільськогосподарських угідь. Отже, змінити ситуацію на краще може лише докорінний перегляд економічних, організаційних, технічних та технологічних принципів діяльності сільськогосподарського підприємства відповідно до екологічних норм.
Найголовнішими з них є:
Раціональне землекористування, що передбачає оптимальне залучення до господарського обігу всіх земель та їх ефективне використання за основними цільовими призначеннями, створення найсприятливіших умов для високої продуктивності сільськогос-подарських угідь і одержання на одиницю праці максимальної кількості продукції з мінімальними витратами праці та коштів.
Охорона земельних угідь - сукупність науково обґрунтованих заходів, спрямованих на:
- ліквідацію надмірного вилучення земельних фондів із сільськогосподарського обігу внаслідок різного роду будівництва (промислового, транспортного, житлового);
- запобігання затопленню, заболоченню (меліоративні заходи);
- недопущення нагромадження в ґрунті отруйних та хімічних речовин при застосуванні мінеральних добрив та засобів захисту рослин від шкідників і хвороб;
- запобігати забруднення грунту відходами промислового виробництва, паливо-мастильними матеріалами при виконанні сільськогосподарських робіт;
- захист від водної та вітрової ерозії;
- вирішення проблеми очищення гнойових стоків, попередження забруднення землі відходами тварин, і збереження здорових санітарних умов у місцях концентрації тварин.
Заходи спрямовані на держання рослинницької і тваринницької продукції, що відповідає радіологічним стандартам, і забезпечення належних умов праці вісьмом працівникам.
Створення системи більш жорсткого контролю за вмістом радіонуклідів у сільськогосподарської продукції та недопущення продажу забрудненої продукції на ринку.
Недбале відношення до навколишнього середовища спричиняє економічну шкоду.
ПЕРЕГЛЯНУТИ
СЛАЙДИ ПРЕЗЕНТАЦІЇ
Контрольні питання
- Складові частини системи ведення господарства.
- Основні вимоги до системи землеробства.
- Системи тваринництва їх зміст.
- Порядок проведення землеустрою господарства.
- Організація земельної території підприємства.
- Основні заходи раціонального землекористування.



